面试时说做的是家居户外的产品,进去就去做服装,说这也算是家居户外类的。而且一个产品全部人一起做,内卷严重的下巴都掉了。产品不行的情况下,把锅甩运营身上,开始大规模裁员。说开人就开人,早上通知你,中午就收拾东西走人。在这种朝不保夕的氛围下,很多人选择了辞职。那些没被裁的同事,试用期统一延迟,上级都不跟你沟通,你不同意就自己收拾东西走人吧。
还有推产品,老员工每条链接是上万元预算,到了新员工这里只给一半预算。测评,广告各种限制还要你短期内出业绩,半个月推不起来走人,前期数据推的不好看开会天天说。乱发货,每个sku发几十个,每周都发,一说推产品就爆推,一看货,就200个说好老板给运营支持,后面变成运营给老板背锅。
面试说好的入职购买公积金,也不交了,也不给我们一个不交的原因。
这家公司我也面过,感觉好奇葩啊!当时和老板面完后,让我加他微信,过了2天我问面试结果怎样,老板说让我去联系人事,给人事发信息完全不回消息,我也是服了!!
真的是很无礼的一家公司
卧槽的妈妈给卧槽开门,卧槽到家了!!户外运动确实包含运动服装,哈哈哈,有没说要上市?但凡听到要上市的,直接开50k!
公司地址:深圳市龙岗区坂田街道岗头社区稼先路2000号有所为大厦1401-05
这在沟通,准备去面试,爆哭
什么意思?
boss沟通的很正常。还要我去面试。 还好在这里查了一下。果断拒绝了
@beyond用户辱骂他人,其信息公布如下:
公司:深圳市雄方政华国际物流有限公司
公司地址:深圳市龙华区龙华街道富康社区民清路光辉科技园厂房2栋1层101
注册邮箱:970191603@qq.com
IP地址:119.123.29.177
里面的人素质很差,过去面试一脸不耐烦,过去面试高级职位,居然叫个普通员工来面试我,关键这员工啥也不懂,看得出来这员工的技能很差,我说的他都不会,不明白这公司的人事咋想的
系统总结一下,分为运营和公司两点
运营:
1. 产品主线是服装饰品类,大致为冬季保暖手套、毛巾袜、内裤等多SKU变体品线和其他花里胡哨的精铺。所有运营都上架一样的产品,1到2个人会分到一个品牌到不同站点,后续就是嘎嘣脆的卷卷乐,比谁价格狠、起销量然后抢货,别人断货你就可以涨价
2. 供销社供货模式,采购需求任你提,实则周期性根据工厂的产能交货,届时大伙打开共享表格各抒己见,(之前填慢了就没货分,呜呜),最终看销量排排坐分货
3. 采购价肉眼可见的水分,司内称是精湛工艺所致;提成点数面试说4-8个点,实则阶梯+排名奖金+年终(超100多万利润才有好像),算提成的利润要先扣除之前推广亏损以及个人底薪
公司:
1. 试用期3个月要求达到指定利润,否则不给予转正(99%达成不了,一是季节性产品前期推广注定亏损,二是店铺和产品基础都较差)此时会口头抚慰你说旺季完成利润目标即可,没有聊天记录和书面证据;签合同时也签了一系列文书,如任职资格书、公司规章制度等,同时不予留存,部分仅作网络公示。以上种种导致转正困难,任人拿捏;同时仲裁容易处于弱势方,真入了局建议有任何谈话随时录音下来,包括延迟试用期此等鸿门宴,纯纯推驴过旺季,不想浪费用人成本
2. 每月发工资直接拿着工资条盯着签字,似乎不给拍照留证;随时随地会丢一些乱七八糟的纸条给你签,慎重,这是证明你违例的证据
3. 自由度很高,每天都有新鲜的大饼吃,只要胆子大 什么手法都能得到支持。骚年!这儿会是你展翅翱翔的天空!
曝光亚马逊某垃圾公司!应届生慎入,老运营快跑!
今天必须把这家亚马逊公司的龌龊事扒得底朝天!谁来谁后悔,谁来谁被坑!我真是瞎了眼才进了这种地方,现在想想都气得浑身发抖,必须让更多人看清他们的真面目,别再有人跳进这个火坑!
一、面试画大饼,转正工资就是个骗局!
面试的时候,人事那张嘴甜得像抹了蜜,说什么“我们公司重视人才,只要你好好干,转正后工资绝对到位,比同行高出一截”。当时我还傻乎乎地信了,觉得自己运气好,找到了个靠谱的平台。结果呢?等你辛辛苦苦干了2个月,到了转正的时候,他们就开始翻脸不认人了!
人事会突然告诉你:“不好意思哦,转正工资不是无条件给的,你得先做到指定的利润额才行。”我当时就懵了,面试的时候怎么不说?这不是明摆着骗人吗?
更恶心的是,这利润额根本就是个不可能完成的任务!这家公司现在所有的产品都是清库存的状态,每个店铺起步就是上万件库存,很多货都放了一两年了,包装都快发霉了,还指望卖出去?仓储费每个月扣得比销售额都多,光是看着后台的仓储账单就让人头皮发麻,每个月都在亏损,还谈什么利润?
更绝的是,他们把海外仓滞销的几十万件库存平摊到我们新人头上,把烂摊子甩给我们!这些库存都是些早就过时的垃圾货,listing评分低得可怜,review全是差评,连广告都跑不起来,怎么可能盈利?这根本就是让我们拿着试用期的工资,干着清库存的活,还不给转正的希望,纯粹把人当免费劳动力耍!
二、裁员像吃饭,办公室天天上演“消失术”!
在这家公司上班,每天都像在拆盲盒,你永远不知道身边的同事什么时候会突然消失。一打听,不是被开除了,就是被逼得自己走了,没有一个是好聚好散的。
听老员工说这种事在公司里太常见了,老板看谁不顺眼就开谁,而且不会提前通知直系主管,完全不讲道理。
更离谱的是,很多被开除的同事都跟公司闹得不愉快,好几个都去仲裁了。听说以前有被开除的员工要求公司给赔偿金,老板直接叫保安把人赶走,那嘴脸,简直恶心到家了!
还有几个老员工销冠,要么被老板骂走,要么被各种奇葩规定逼走。现在公司招的所谓运营,不是没经验的应届生,就是只有半年一年经验的新手,说白了就是来专门清库存的。老板觉得新人便宜,随便使唤,干不好就开,反正招新人成本低,还能卡着不给转正,真是打得一手好算盘!
三、离职就扣工资,人事装死玩消失!
离职的时候,人事说工资会在下个发薪日结清,结果到了发薪日,工资跟我自己算的对不上!我赶紧微信联系人事,人家根本不回!在那里装死!
后来我才知道,很多离职的同事都被克扣过工资,少则几百,多则几千,他们就是抓住员工离职后没时间跟他们耗的心理,故意耍赖。这种公司,连基本的诚信都没有,还指望他们讲道德?做梦!
四、资源全给老板娘,普通员工就是陪跑的!
在这家公司,想做出成绩?别做梦了!因为所有盈利的链接,全被老板娘牢牢攥在手里!
公司里但凡有点利润的产品,就会把链接转到她的名下。这公司目前就老板娘一个人盈利,懂得都懂!
五、老板是个喷子,画饼成瘾还贬低人!
这家公司的老板,简直是我见过最没素质的人!开会的时候,三句话不离脏话,“艹泥妈的”、“傻逼”、“你他妈的”这些词随口就来,完全不把员工当人看。
除了骂人,老板最擅长的就是画饼。每天开会都要说“我给你们发提成奖金,最少五位数”。结果呢?别说年终奖了,连基本工资都能给你克扣。
他还特别喜欢贬低员工,不管你做得多好,他总能挑出毛病来。“你这运营水平,在外面随便找个人都比你强”“就你这能力,离开公司连饭都吃不上”,这些话天天挂在嘴边,仿佛我们不是来工作的,是来给他当出气筒的。
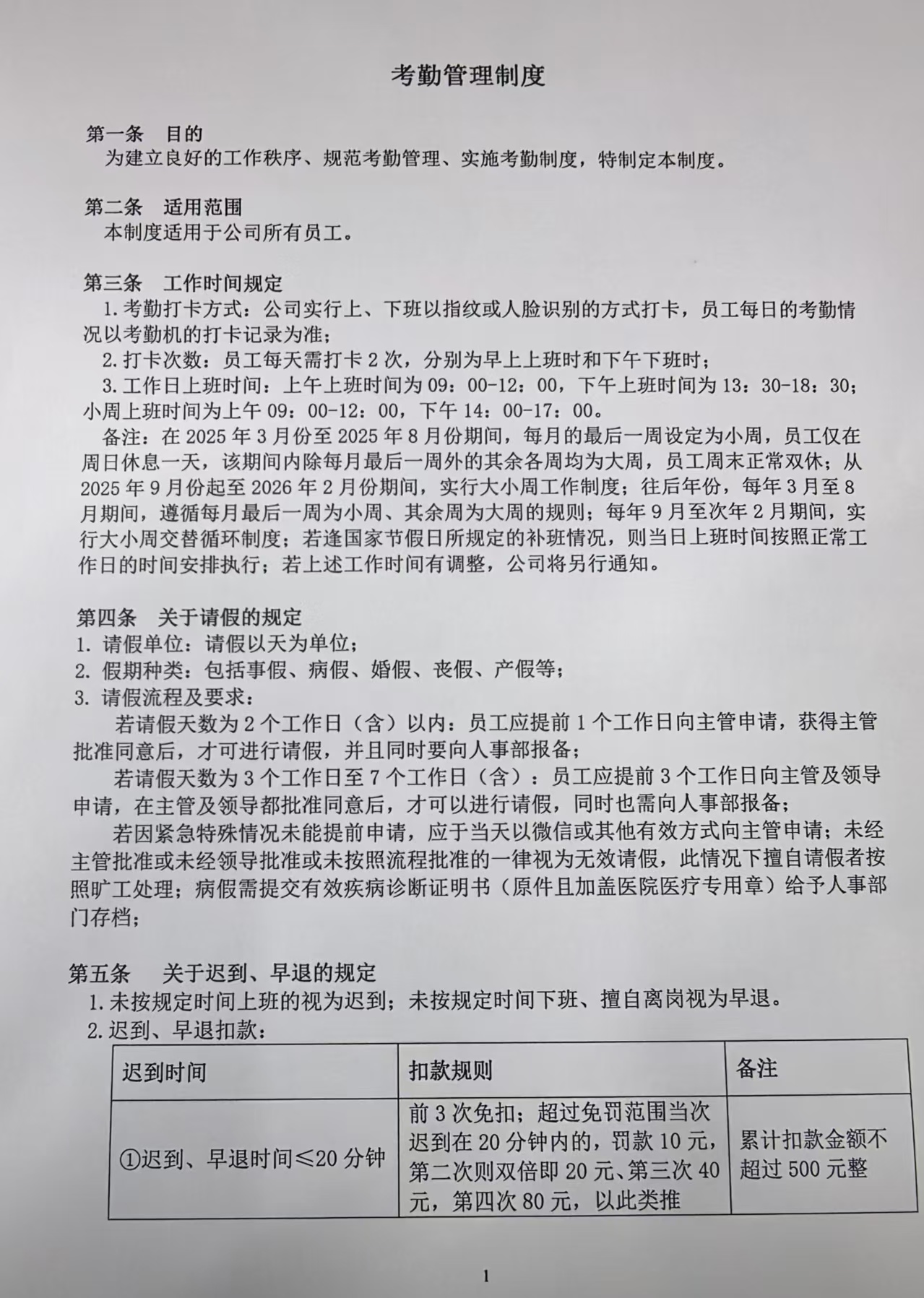
六、双休是幌子,考勤全是套路!
在boss直聘上标的“双休”,面试的时候,人事说实际上是三双一单(每月三个双休,一个单休),还说每个月最后那个周六是培训日,进去以后才知道是《摸鱼日》。并且入职后签协议才得知,他们3-8月份是三双一单,其他月份是大小周。
这不就是赤裸裸的欺骗!
七、提成?这辈子都别想拿到!
面试的时候,人事说“我们公司提成很高,提成点高于市场价”。结果入职后才知道,这提成就是个骗局!
公司规定,拿提成要先覆盖你所有的“亏损”,结果入职后接手负责的店铺每个月仓储费就要几千美金,广告费烧了上万,销售额刚够覆盖这些成本,还不算我的工资和其他平摊费用,怎么可能有利润?说白了,这就是个永远无法达成的条件,他们就是想用“高提成”当诱饵,骗你来干活,实际上你永远别想拿到一分钱提成!
总结:谁来谁后悔,快跑!
说了这么多,就是想告诉大家,这家亚马逊公司就是个彻头彻尾的坑!面试画大饼,转正设陷阱,裁员像家常便饭,离职就扣工资,资源全给老板娘,老板素质低下还爱画饼,考勤套路多,提成更是想都别想!
如果你是应届生,别被他们的培养计划骗了,在这里你学不到任何东西,只会被当成清库存的工具;如果你是有经验的运营,更别来,你的能力在这里只会被埋没,还会被老板骂得狗血淋头。
希望看到这篇帖子的人能擦亮眼睛,千万别再跳进这个火坑!这家公司,谁来谁后悔,赶紧跑!
那个姓连的确实是煞笔,潮汕那边的就是这种素质垃圾的多!
说实话,在职场打拼几年,什么样的HR都见过,但这家公司的人事,真的刷新了我对这个岗位的下限认知。
首先,她是潮汕人,特别喜欢拉帮结派,只招会讲潮汕话的同乡。平时在办公室经常用潮汕话和“自己人”私下议论、吐槽公司其他同事,完全没有一点职业边界和尊重。
其次,她不仅越权插手财务的工作,还总以人事的身份对员工指指点点,但基础的Excel表格却不会做,出了问题第一时间就是推锅。平时表现得像老板娘一样,什么都要管,什么都要插手。
裁员这块,她和老板一条心,手段可以说非常“精致利己”。不赔偿是常规操作,离职证明不给开,甚至会写上“违纪”字样恶意毁简历,听说还联合楼里的其他公司的人事互相“共享信息”,对离职员工搞背调打压。
团建也办得一塌糊涂,每次都是员工自己动手洗菜、烧烤、打杂,她自己拍拍屁股做个指挥官。但她从来意识不到问题,反而觉得“大家都很开心”。
还有更离谱的操作:午休时天气再热,她嫌空调冷就直接关掉,丝毫不顾别人感受。穿拖鞋上班、办公室脚臭也就算了,关键是她从不觉得自己有问题。
最让我无法接受的是入职流程。她会站在你旁边“监督”你签一本厚厚的员工手册,签完立刻收走,说是“流程规范”,其实就是为后续裁员不赔做准备。合同还特别写明“可随时调岗到深圳任意地区”,有员工被调去偏远仓库,实质就是逼你主动离职,好不给赔偿。听说之前就是靠这个把人调去龙华偏远仓库,逼人自动离职,一分钱不赔。
职场这么多年,从没见过一个人事能把“公司氛围搞烂”这件事做得这么彻底。
刷到的一段话,送给某位自卑又权欲的“连小姐”:
自卑的人,总以踩低别人来证明自己站得高。习惯了对上逢迎,对下苛责,喜欢用制度掩盖自己的无能,用权力掩盖内心的空洞。
你每天忙着在茶水间编排别人,用潮汕话筑起一个只有你能听懂的小圈子,却忘了:真正厉害的人,靠的是能力和格局,不是背后嚼舌根的勇气。
有些公司之所以留不住人,不是岗位太苦、薪资太低,而是人事的“控制欲”令人窒息。
自卑的人,总是以为管得越多、插手得越多,就越显得自己重要。但这种“权力型自卑”,只会让人离得越来越远。
正常的人事该是润滑剂,而不是雷达与利刃;该是帮助而不是压制。
推荐你去看看《自卑与超越》,也许能明白,真正的自信,是让别人愿意和你合作,而不是害怕和你共事。
现在用蜂鸟的马甲招人了 办公室很大 才坐几个人 可想而知裁了多少人
《深圳市蓝林电子商务有限公司》
公司地址:深圳市龙岗区有所为大厦A栋1405
我有个朋友在里面上班,听ta吐槽了这个公司的一些趣事,分享给大家听听,就当吃瓜打发时间吧,顺便也算是为避雷黑心公司出一份力吧。
一个卖女性内裤、袜子、手套的小作坊
该公司目前效益利润差,清库存链接占比高,几乎每条清库存的链接都是上万库存量起步,并且海外仓也滞销几十万件库存,放了一两年,FBA里面也很多库龄超365天的没处理。因此开始裁员节流,裁员用无数下三滥手段逼你走的那种。🙂搞迟到协议,降薪协议,逼迫你去仓库地址上班,就是为了搞你心态让你主动提离职,这样便可以不用赔偿了。降薪协议会同时考核你清库存和推新品的单量和利润,要求利润15%,否则底薪直接打六折。🙂
工资条 考勤条都是纸质的,签字时人事会在一旁盯着你,不让拍照。很多协议也是人事或者老板用压迫的方式逼着大家签字的,并且签完立刻收走,没有一式两份,一切只为了后面辞退你做准备。而且问人事要电子档的,只会已读不回,还会在离职证明写员工严重违纪。🙂
他们这里是刷单模式,产品垃圾到服务商都基本上送不出去。辞退员工还趁机薅服务商资源,并且确定要辞退你以后,测评款也拖着不返了,要求提供出服务商微信给他们,自己联系返款。🙂 几个美工都超级拽,沟通工作中说话语气很冲,图片做出来后不能改,找他们改图就一副大爷的样子,还会借机背后蛐蛐你。其中一个美工是老板关系户,能力差脾气大,经常因为改图跟运营吵起来,就是个普信男。🙂
设计部也没啥权力决定图片怎么做,运营都不需要写作图需求的哈,都是那个自以为是的老板拍板决定的,做出来的图要是不符合他的“个人审美”,运营美工都要挨叼。而且卖不起来的那些内裤袜子图片一天天优化来优化去的不知道有何意义,可能他认为“优化”几下图片就能感动上天让他的链接起死回生给他赚钱了? 有能力的运营在这里都留不住,能留下的要么是关系户要么是会拍马屁和打小报告的,去年还新招了个男主管,他的行事作风就是将垃圾玩意自己发了货之后扔给组员,急着把不赚钱 没推起来的链接分给新人小白,刷单费急着分摊出去,然后自己的数据就漂亮了,这种垃圾还做领导,连VLOOKUP都不会用,天天上班迟到摸鱼抽烟打王者游戏,但是深受老板喜爱。有一次他换了新的苹果手机,在公司跟很多同事炫耀,买了根金项链也是,要告诉全公司的人😂时不时还跟组员抱怨自己每个月都被莫名其妙扣工资啥的。招了新人这个领导也从来不教,叫人家看卖家大学的视频,这公司也没有什么培训制度,现在还只招小白。哦对了,他还发明了“小白带小白”的管理模式,后面招的小白让早入职的小白带,哈哈哈哈哈!
在这里要拿提成需要覆盖掉之前所有的的亏损,你都不知道猴年马月才能拿提成。现在还要求写日报了,发微信群,链接没几条还写日报,真他妈闲的🙂
人事连小姐非常喜欢搞小团体排挤别人,据说她是潮汕人,因此招人优先招潮汕地区的并且要会讲潮汕话的,因为她蛐蛐别的同事的时候会拉上她那些老乡用潮汕话当着别人的面直接背刺。别的公司的人事都是维护公司稳定,这家公司的人事专搞内部矛盾和地域歧视。为了替老板辞退员工,用尽各种恶心手段,逼迫你签一些乱七八糟的协议和纸条,背调威胁,长得也是一副泼妇恶人面相。要是在抗日战争时期,这种人就是妥妥的汉奸嘴脸,迟早遭报应。刚入职的时候会对你很热情,看你稳定了就开始对你爱答不理了,一副鼻孔朝天的模样,好好的人不做非要做狗。🙂 最搞笑的事情是,这个公司的男的跟后宫那些妃子差不多,四五个人私下十几个群,每天就是讨论别人的八卦、打探隐私、窥探别人电脑。
公司产品类目卷,做的女士内裤 袜子 手套产品,24年还弄了一些垃圾玩具测品,没推起来最后也是清库存了。其实也正常,因为招的开发市场调研分析都不会做,随便找几款大抛货垃圾玩意和没有任何市场需求的产品就叫选品了,每天就是喝喝咖啡、给公司那些袜子 手套产品拍摄当模特为主。主推的内裤产品也没有稳在头部的链接,公司发货备货流程混乱,不按销量发,除了运营,任何人都能决定你什么时候发货,发多少货,这也是导致他们链接滞销的最大原因。
如果你是经验丰富的运营,拿不到提成还要背锅闹不闹心?公司老板经典语录:“不怕你仲裁,要告就去告,你报警我也不怕,警察不会管这个的。我说过已经对你们每个人都做好了方案,你们别想在我这里拿到钱。那个xxx那帮人(几个合伙人)我都有办法赶走,还治不了你们了?”🙂而且还会在会议上直接骂员工是“傻逼、是不是有病、cao尼玛”等脏话。听说他现在经常带管理层的几个员工出去吃饭 打球给他们洗脑,还开会讲什么马克思主义哲学😂每天讲最多的就是以前跟别人合伙开公司分红两千万自己出来开公司的话题,沉浸在那个猪都起飞的风口红利期还未梦醒。(做这行的都知道,21年以前的亚马逊就是捡钱的时代)
如果你是刚入行的小白,学不到东西上不上火?公司成立这么多年也没有培训体系,只能期待你同部门的同事是个好人吧。
老板喜欢画饼,出尔反尔,言而无信,管理公司和下达指令是想一出是一出。合伙人们都分不到钱跑了,据说合伙人还帮他垫付了很多钱。拖欠货款物流款,经常有上门要债的。在他眼里垃圾产品推不起来就是你的错,行不行的就直接开除,继续换人。还弄了个微信群,每天发所有人的订单业绩利润排名,他不会看库龄、仓储费那些,只会看那个群的表格,上面谁有利润就觉得谁能力好,没利润的就觉得人不行要想办法开除。如果你是那个一入职就接了几千甚至几万个库存的清货链接+新品的倒霉蛋,那你就是他逼走/辞退的备选之一了哈,并且每次微信群叫小组成员开会故意避开艾特你。🙂据说以前还尝试过做抖音卖茶叶,开除了个主播,那个主播还到公司又哭又闹。用调换工作地址的手段逼走过一个小平台运营的女生,那个女生也被逼到在办公室哭了,真是缺德玩意啊。
25年春节放假前安排了一次团建在惠州山旮旯角落的一个地方,团建回去上班第一天,就把俄罗斯那边一整个部门都开除了,一个个叫进去谈话,谈完让当天就走人,他们非常喜欢打你个措手不及,让你意想不到哪天就开除你。
总而言之,这个公司的老板喜欢用恶心人的手段逼迫员工离职,现在他只招小白了,哈哈哈哈,如果找不到工作的小白可以先去这里混日子,虽然学不到东西,但是还是能混点工资的,最主要的是上班摸鱼没人管。
当然,如果你是个很会溜须拍马、吹牛皮让领导开心的职场老油条,也可以去试试,这老板可喜欢这种人了,会天天带着你出去吃香喝辣的,打球唱歌,畅谈哲学人生,还能轻松拿高薪。
这公司的奇葩事情真的讲不完,每次听朋友讲都得拿包瓜子磕,比追剧还精彩,后续还有好玩的瓜或者我还想起来什么再给大家分享吧🙂
面试时boss上面写的是早上9点到下午6点上班,中午休息2个钟,进来面试后却说是中午一个半小时,下午6点半才下班
面试的时候老板各种吹牛逼,估计也是个假大空,自大之人。本来老板开了不错的薪资了的,来看了这里的评论,瞬间不敢来了
最后有没有过去上班呢
看完看完网友的评论,默默在心里点了个赞。只想说说的都是大实话。尤其是那个hr,拿笔记,还有修改带的细节,神了。她还忘了说hr顺便带了把尺子,架着写字的那种。面试完之后,各种寒暄。然后是用人部门过来面试。基本套经验都套的差不多了。就说可能不合适,具体哪里不合适也说不上来。。。我真的不太喜欢去这样的公司面试,架不住hr软磨硬泡才过去,结果又是踩了坑!!!不要过去浪费时间了,如果真的不缺人,建议他们的老板和几个管理层自己做业务吧,既能满足自己对于面试者的要求,还能把业务做好,又可以做管理。一举三得!
我的天,这么离谱么?我今天去面试也是各种奇葩,首先是某招聘网站发了简历没下文我就去问了是不是凑人头结果HR就说过来面试,我就去了,来了发现办公室好空,那个老板说从70多号人裁员到30多,我也没问原因说是优胜劣汰,然后面试的时候HR各种做笔记,用涂改带还有名片很认真做笔记,记得满满那一页,然后就是主管面试,问了很多奇怪的问题,再然后就是经理,也不知道是经理还是老板,反正也是面试了,最后说是通过了,薪资给的还可以,就是看到上面那个帖子吓得我,本来考虑要去入职的,现在感觉可以不用去了,确实有点夸张,动不动就开人。。。。。





为了辞退人找律师拟了很多协议




前几天去面试了也是各种画饼,怕了怕了