1.老板就是一个纯纯的暴发户性格,脾气不好,暴躁,喜欢讲粗口,素质不咋地。
2.里面有一个主管超级装逼,又不爱带新人,性格不好,很害怕她手下的人会超越她。
3.想尽方法克扣提成。组员的提成需要分给组长一部分,面试的时候不会跟你说。
品牌MICTUNING,店铺链接https://www.amazon.com/sp?ie=UTF8&seller=A15H3UKRB6RHF9
公司地址:广州市白云区三元里大道268、270、272、274号11层05、06室
bzlge 已回答的问题
LAAJAR ROMTAR YAAVII AMMIYA ZAR JAR
名下其它公司: 广州龙阔贸易有限公司/广州金迈科科技有限公司/广州市花都区花城晴阳手袋厂
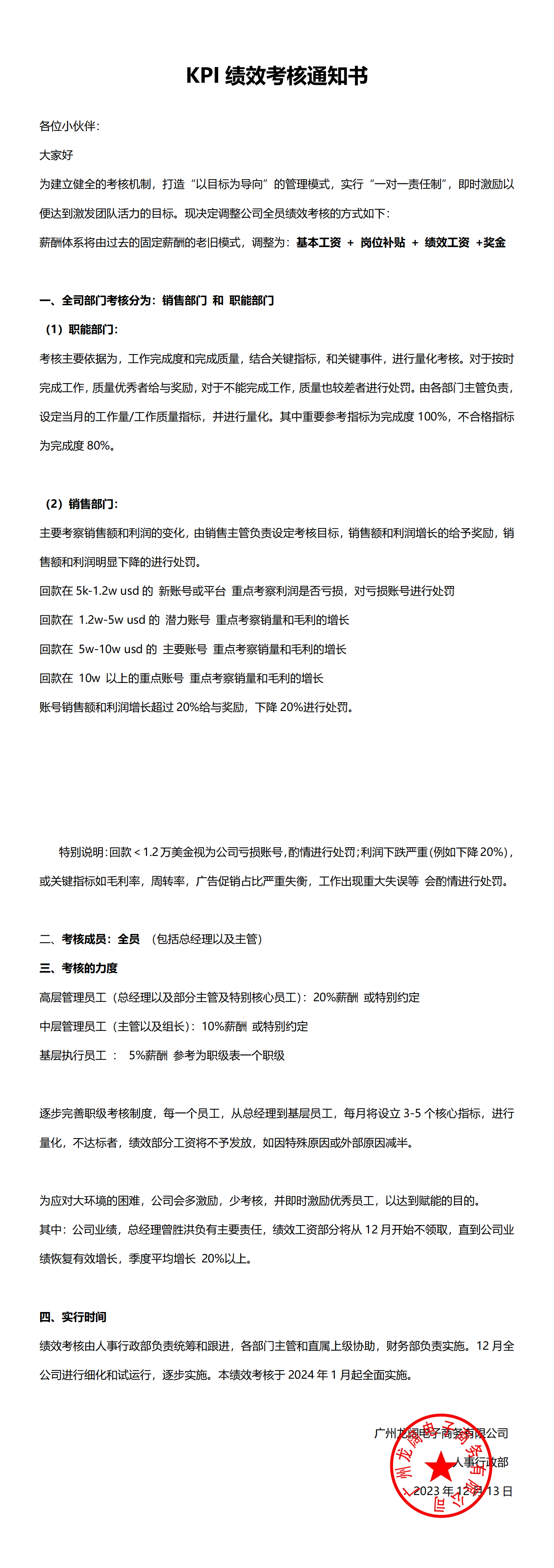
附上公司违反劳动法,单方面调整KPI和改大小周的通知。
品牌MICTUNING,店铺链接https://www.amazon.com/sp?ie=UTF8&seller=A15H3UKRB6RHF9
小白 选择最佳答案
- 库存积压严重,不断地清货。提成和利润挂钩,如果某个sku这个月低于要求的利润,就扣50块/SKU,做铺货的,sku很多,你想想有多少底薪给他们扣。
2. 组员的提成需要分给组长一部分,面试的时候不会跟你说。
3. 每个月都要做好多份表,sku又多,都是erp能够看到的数据但是他们不喜欢用erp,喜欢运营做表给他们看。
4.没有人带新人,做不出业绩就pua你,公司认为产品是绝对没有问题的。
work22 已回答的问题





公司名下雅蠛蝶商标: MICTUNING